玉溪市中山医院全面执行医疗“检验检查结果互认”政策。对于在省内、市内及其他已进入认证系统医院所做的有互认标识的检验检查项目,在相应互认时限内,玉溪市中山医院均能进行互认,患者不必重复进行医学检验检查,进一步提高医疗资源利用率,为群众就医省时省钱。
按玉溪市卫生健康委员会关于贯彻落实《云南省医疗机构检查检验结果互认工作实施方案(试行)》的通知要求,可进行结果互认的医院,其检验检查单上有明显的“云南省HR、玉溪市HR”标识字样,可在文件规定的时限内进行互认。超过规定时限后,由于疾病发展变化,可能出现与当时的检验、检查结果不符的情况,此时需要重新进行相关的检验检查。
玉溪市中山医院的医学检验结果互认项目共计33项,影像检查结果互认项目共计5项,均已通过市级质控评审,互认范围覆盖整个玉溪市,检查单上右上角标注“玉溪市HR”标识。
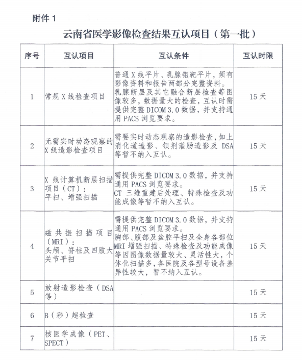
云南省及玉溪市医学检验结果互认公示清单





“HR”标识图示

玉溪市中山医院检验检查报告单如图所示,参与互认项目均已标识“玉溪市HR”
截至12月底,玉溪市中山医院成功互认其他医疗机构565人次,互认项目多达5036项,累计为患者节省费用约86063.68元。同时,玉溪市中山医院积极发挥澄江市紧密型医共体龙头医院作用,澄江市内各卫生院的心电图能够实时上传至我院,由我院资深专家出具专业报告;DR检查也与九村、龙街、海口、路居四家卫生院实现系统联通,2024年我院已累计为卫生院出具影像报告1575人次。
推进检查检验结果互认是惠民之举,对提高医疗资源合理分配,缓解“看病难看病贵看病繁”意义深远。玉溪市中山医院将进一步加强对检查检验结果互认工作的推广,以严谨的态度、专业的技术,确保互认结果的准确性和可靠性,为老百姓提供更加优质、高效、便捷的医疗服务。